首页
公益助学
慈善项目
志愿活动
爱心源泉
财务透明
党建工作
关于馨欣
接受捐赠公示
捐助公示
会费收入公示
财务报表
审计报告
年度报告
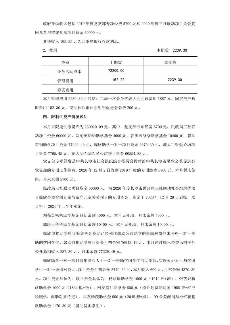
长沙市馨欣公益促进会2020年12月财务报表
来源:馨欣公益 作者: 编辑:秘书处 浏览:
长沙市馨欣公益促进会2020年12月财务报表。长沙市馨欣公益促进会感恩发布。
友情链接
相关链接
湖南大学
湖南大学工商管理学院
长沙市民政局
馨欣公益慈善
长沙慈善会
凤凰公益
馨欣公益
中华人民共和国民政部
中华慈善新闻网
新浪公益
公益时报
华声慈善
湖南志愿服务
中国文明网
中国志愿服务网
中国社会组织
腾讯公益
人民网公益频道
中国慈善信息平台
慈善中国
版权:长沙市馨欣公益促进会
备案号:
湘ICP备15005425号-2
0731-85153908
长沙市馨欣公益促进会
电邮:csxxpw@163.com
地址:长沙市岳麓区
麓山南路11号